稳得利——新股申购专项信托理财计划

“稳得利”产品简介
  “稳得利”人民币理财产品是指我行凭借自身的雄厚资金和债券业务实力,以国债、金融债、央行票据、其他债券、信托计划等金融产品的投资收益为保障,面向个人客户发行的,到期向客户支付本金和收益的低风险理财产品。

  “稳得利”理财产品具有如下特点:
  1、预期收益稳定,高于同期定期存款。
  2、按期发行,总额控制,先到先得。
  3、可开立资信证明。
  4、工行全国各营业网点均有销售,办理手续简便。
  5、具有专业资质的客户经理为您提供全面的理财投资咨询及指导。

“稳得利——新股申购专项信托理财计划”产品简介


投资管理团队
  
工商银行、中融信托、嘉实基金与工银瑞信基金共同成立了专业的投资团队,其中工商银行作为产品的固定收益投资顾问,嘉实基金与工银瑞信基金作为产品的新股、非定向增发以及新发行可转债申购的投资顾问,为本理财产品提供专属的投资服务。

理财收益计算
  1.收益率计算公式
  当月累计收益率:该指标以每月最后一个交易日末数据计算,具体计算方法为:(当月信托财产价值-当月信托本金总额-信托财产应承担费用)/当月信托本金总额。
  当月累计年化收益率:即将当月累计收益率折算为年收益率,计算方法为:当月累计收益率*365/信托成立至当月最后一个工作日的实际天数。
  2.持有到期的理财收益
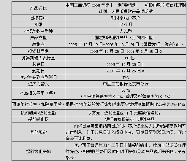
  (1)本产品期限为一年,到期一次性还本付息,扣除相关费用与业绩报酬后,持有到期者预期年收益率有望达到3.0-10.0%。
  (2)如果理财产品所投资的链式信托存续期内年化收益率在3.0%以下(含3.0%),对于持有到期的投资人,本产品的投资管理人将不收取任何业绩报酬,此种情况下,持有到期者所得收益计算如下:
  理财收益=理财本金*链式信托年化收益率*实际理财天数/365
  (若产品持有到期,则实际理财天数为365天)
  如果理财产品所投资的链式信托存续期内年化收益率高于3.0%,本产品的投资管理人将对高出3.0%的部分收取40%的业绩报酬,此种情况下,持有到期者所得收益计算如下:
  理财收益=[理财本金*3.0%+理财本金*(链式信托年化收益率-3.0%)*60%]*实际理财天数/365
  (若产品持有到期,则实际理财天数为365天)
  3.提前终止的理财收益
  (1)理财期内每月初第4个工作日为提前终止申请日,投资人可申请提前终止。提前终止的理财资金享有上一月月末累计投资收益,投资人的理财收益按本部分第2条第(2)款的约定计算,同时工商银行将按赎回本金的1.5%收取手续费。
  (2)除了本条第(1)项所规定的提前终止申请日以外,投资人不得于其他时间申请提前终止。
  (3)如果工商银行根据市场原因等情况提前终止理财产品,投资人的理财收益按本部分第2条第(2)款的约定计算。

收益及本金支付安排
  1. 持有到期理财收益及本金支付:
  理财期满,工商银行在到期日后2个工作日(T+2)内将投资人理财本金和应得收益划转至投资人指定账户。
  2. 提前终止理财收益及本金支付
  (1)如投资人按照约定期限申请提前终止,工商银行于收到提前终止申请的次一工作日(T+1)向受托人发送资金减退申请,受托人收到资金减退申请的4个工作日之内向工商银行支付提前终止的信托本金及投资人应得收益,工商银行在收到足额信托资金的不迟于3个工作日内划转至投资人指定账户。
  (2)如工商银行根据市场原因等情况提前终止理财产品,受托人于信托实际终止日向工商银行支付全部信托本金及投资人应得收益,工商银行在收到足额信托资金后2个工作日内划转至投资人指定账户。

相关事项说明
  1.链式信托:指工商银行作为委托人,基于对受托人中融国际信托投资有限公司的充分信任,将自己拥有合法处分权的资金委托给受托人,受托人根据信托合同的约定,以自己的名义管理、运用和处分该资金,以受益人最大利益为宗旨,进行国内证券市场公开发行公司股票的新股申购,从而合法设立的信托。由于该信托是由多支新股申购单一资金信托组成,故统称新股申购链式信托。受托人对链式信托进行统一运作、管理,信托费用、业绩报酬等以链式信托为整体核算。
  2.信托专户和托管行:受托人在工商银行北京市分行开立信托专户。信托财产由工商银行北京市分行进行托管。
  3.信托存续期:从信托生效日始到信托实际终止日止的累计天数。
  4.信托财产价值:托管人以链式信托在每月最后一个交易日日末总体价值计算当月的信托财产价值并经由受托人复核,信托结束当月在信托结束日计算当月的信托财产价值。目前投资工具的估值方法如下:
  (l)已公开上市交易的股票和可转债,以当日收盘价计算其价值;
  (2)已申购成功但未公开上市交易股票以申购价格计算其价值;
  (3)存款以本金列示,按存款利率逐日累计计算价值;
  (4)交易所冻结的申购资金在资金冻结期间以本金计算其价值;
  (5)若信托期间持有其他投资品种,以委托人与受托人共同认可的方法计算其价值。
  按以上方法计算的不同投资工具价值加总后即为当月的信托财产价值。上月末信托本金减去当月退减的信托本金,即为当月的信托本金总额。

信息公告
  工商银行根据本说明书的规定向投资者支付本金和收益,并在约定工作日内划转至投资者指定账户。
信息公告:
  (1)工商银行将在到期日后的2个工作日内,在中国工商银行网站(www.icbc.com.cn)和各营业网点发布相关信息公告。
  (2)理财期内工商银行在收到受托人每月末计算的当月信托财产价值及累计收益率(年化)后,将在2个工作日内在中国工商银行网站(www.icbc.com.cn)和各营业网点发布相关信息公告。
  (3)如工商银行和受托人决定缩短理财期限,将于实际终止日的前2个工作日,在中国工商银行网站(www.icbc.com.cn)和各营业网点发布相关信息公告。

风险揭示
  投资本期理财产品可能面临以下风险:
  1.市场风险:本产品为非本金保证型理财产品,理财资金主要运作方式为申购新股,历史数据显示申购新股,本金风险较低,收益水平较高,但历史业绩不代表未来,不排除因市场价格波动、国家政策变化等原因而导致投资本息遭受损失的可能。
  2.利率风险:由于市场的波动性,投资于本产品将面临一定的利率风险。产品存续期间,若人民银行提高存款利率,那么客户将失去将资金配置于存款时收益提高的机会。
  3.流动性风险:本产品为固定期限理财产品,客户无权随时终止该理财产品。但客户若有临时资金需求,封闭期过后每个月第二个工作日,可到我行网点申请赎回全部或部分理财产品。
  4.其他风险:战争、自然灾害、重大政治事件等不可抗力、银行行使本产品的提前终止权以及其它不可预知的意外事件可能导致理财财产遭受损失。

操作指南
  1、开户:您在我行办理“稳得利”理财产品交易前,应首先在我行开立理财交易账户,同时指定一个本地区内同户名的理财金账户卡作为理财资金账户,办理与“稳得利”理财业务有关的资金收付。
  2、认购:在产品发行期内,您可持本人有效身份证件以及理财金账户卡、牡丹灵通卡或牡丹灵通卡e时代到我行营业网点申请认购。
  3、到期:稳得利理财产品到期后的本金和收益将直接转到您的理财交易卡(理财金账户卡、牡丹灵通卡或牡丹灵通卡e时代)上。

温馨提示
  1、理财产品只限本人办理,不得代办。
  2、本款人民币理财产品预期收益率仅供客户参考,并不作为中国工商银行向客户支付理财收益的承诺;客户所能获得的最终收益以中国工商银行实际支付为准。
  3、客户购买“稳得利”理财产品,需了解并同意《中国工商银行“稳得利”理财产品章程》,并与我行签订《中国工商银行“稳得利”理财产品业务协议》。
  4、中国工商银行将恪守勤勉尽责的原则,合理配置资产组合,为客户提供专业化的理财服务。
  5、客户应密切关注我行与本产品有关的信息公告,以免造成不必要的损失。